Bệnh viện Nhi đồng Thành phố được thiết kế theo tiêu chí hiện đại, tiết kiệm năng lượng và thân thiện với môi trường, với đầy đủ các khu khám chữa bệnh nội trú, ngoại trú, khu cận lâm sàng và chẩn đoán y khoa, được lắp đặt trang thiết bị hiện đại với các chuyên khoa sâu dành riêng cho trẻ em; trong đó hệ thống lọc nước RO phục vụ công tác chạy thận nhân tạo tại Khoa Nội tổng hợp 2 và Khoa Phỏng – Thẩm mỹ được đầu tư, xây dựng bài bản đạt chuẩn AAMI.
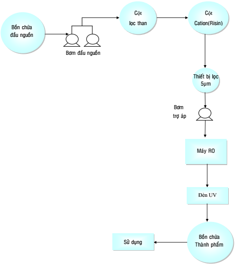
Hệ thống được xây dựng với sơ đồ công nghệ như sau:
Hệ thống RO tầng 7 – Khoa Nội tổng hợp 2

Hệ thống RO tầng 2 – Khoa Phỏng – Thẩm mỹ
1. Bồn chứa đầu nguồn:
Nước từ hệ thống xử lý sơ bộ được cấp vào bồn chứa đầu nguồn nhằm mục đích cung cấp nước ổn định cho hệ thống.
2. Bơm cấp đầu nguồn:
Sử dụng bơm áp lực để đẩy nước qua các cột lọc. Đảm bảo đủ áp và áp luôn ổn định khi qua các cột lọc.
3. Thiết bị lọc than hoạt tính (khử mùi):
Sử dụng thiết bị lọc bằng composite với khả năng chịu áp lực cao giúp giữ lại các phần tử hữu cơ trên bề mặt của chúng và hấp thụ một số kim loại nặng.
4. Thiết bị trao đổi Cation làm mềm nước:
Các ion Ca2+, Mg2+ gây nên độ cứng trong nước gây ảnh hưởng đến sức khỏe người sử dụng. Sau thời gian sử dụng khoảng 2 – 3 năm sẽ tiến hành thay thế các hạt nhựa để đảm bảo hiệu quả xử lý của hệ thống.
5. Thiết bị lọc tinh 5µm:
Tại đây tất cả các cặn có kích thước lớn hơn 5µm được loại bỏ và nước được dẫn sang bồn chứa trung gian.
6. Máy lọc thẩm thấu ngược RO (Reverse Osmosis Machine):
Tách lọc các hàm lượng mà khi dùng biện pháp trao đổi ion ta không thể tách được, sau khi nước qua hệ thống này thì hoàn toàn tinh khiết, không còn tồn tại các ion.
Thiết bị này cho phép loại bỏ tới 90 – 95% các muối hòa tan, các bacteria và pyrogens cũng như các phần tử hữu cơ.
7. Bồn chứa nước thành phẩm:
Sau khi xử lý, nước đi vào bồn chứa thành phẩm để lưu trữ.
8. Thiết bị tiệt trùng bằng tia cực tím:
Trên đường đi đến bộ phận sử dụng, nước được khử trùng bằng tia cực tím ở bước sóng 254nm đảm bảo nước vô khuẩn hoàn toàn.
Một số hình ảnh của hệ thống:

Tủ điện điều khiển chính với chế độ tay hoặc tự động
Thiết bị lọc RO kiểu thẩm thấu ngược
Bơm RO với các thiết bị đạt chuẩn sử dụng trong y tế.
Bồn chứa nước thành phẩm, trước khi đưa vào sử dụng sẽ được xử lý bằng tia UV.
KS Đinh Công Bằng
Phòng Hành chính Quản trị
Bệnh viện Nhi Đồng Thành Phố


